欢迎来到本网站

新闻资讯

口碑相传 见证实力

首页 > 新闻 > 详情

翻译行业的笔译及口译价格有没有行业标准?

发布时间:2024-04-25 浏览:680次 分享至:

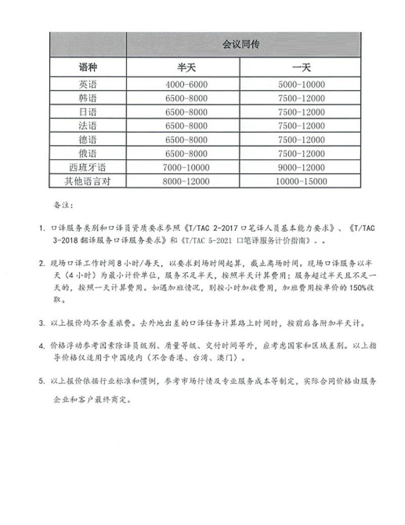
为促进翻译行业规范发展,中国翻译协会结合市场调研和行业实际,特制定《翻译服务口笔译指导价格》。该指导价格综合考虑语种难度、专业领域、服务等级等因素,旨在为市场提供合理的定价参考,既保障译者的合理收益,又确保客户的翻译质量,共同推动翻译行业健康有序发展。如果您对翻译行业笔译及口译价格的行业标准有疑惑,可以参考以下给您分享的中国译协颁布的指导价格文件。

在线下单
电话

+86 400-693-1088
+86 21-62793688

上海咨询
+86 21-6279 3688
北京咨询
+86 400-693-1088
深圳咨询
+86 13022184137
微信客服
投诉渠道
Copyright 2006-2012 - All rights reserved.
Baidu
map